
专题:SU7 3月29日出车祸什么是单票配资,4月1日小米股价暴跌 事发72小时雷军回应
来源:晚点LatePost
危险往往可能发生在你最信任对方的时候。
文丨陈晶 赵宇 郭瑞婵 王笑渔 魏冰
制图丨黄帧昕
编辑丨王姗姗 龚方毅
罗复(化名)最后一次看到女儿好端端的样子,来自一段由高速路上的高清摄像头抓拍到的画面:当时坐在司机位置的女儿,目视前方,既没有玩手机也没有和身边人聊天。
十几秒钟后,在距离那个高清摄像头大约 500 米远的地方,这个 23 岁的女孩驾驶着一辆小米 SU7 标准版,撞上了因同侧道路封闭施工而临时设置改道口的隔离水泥桩,导致车辆严重受损并起火,女孩和车内的另外两个同伴不幸遇难。
3 月 30 日,安徽省铜陵市高速交警队的一名交警出于辨认证据的需要,向罗复出示了这张照片。紧接着,交警手指一滑,罗复猝不及防看到了令他触目惊心的下一张照片,是女儿在车内被大火烧至碳化的躯体。
小米公司于 4 月 1 日中午就该事故首次对外发布声明,基于系统后台数据,列举出一条与事故相关的时间线,其中最关键的两个时点分别是:司机在车祸发生前 17 分钟启动了 NOA(注:Navigate on Autopilot,即导航辅助驾驶)服务,彼时车速为 116km/h ;在即将撞上水泥护栏前 1-3 秒,NOA 系统提醒司机 “前方有障碍”,司机接管车辆。
基于小米单方面披露的这些敏感信息,有两个重要话题迅速成为外界广泛讨论的焦点:当事司机对车内智驾功能的操作合规性,以及现阶段车辆搭载的智驾系统在维护驾驶安全层面究竟能提供哪些有效技术保障。
“碰撞前 2 秒左右发报警,这增加了驾驶员紧张程度,会造成错误的紧急操作而导致严重事故。” 长期关注智驾系统安全问题的同济大学汽车学院教授朱西产告诉我们,人在没有分心的状态下,面对突发情况时所需的反应时间大约是 2.5 秒到 3 秒,但在分心或脱手的状态下,至少需要 5 秒到 10 秒才能反应过来。
从安全角度出发,驾驶员在使用 NOA 功能时,应该保持高度专注,避免任何可能分散注意力的行为。然而,NOA 功能的设计初衷,确实是为了减轻驾驶负担、提升驾驶体验。这种便利性客观上可能导致驾驶员降低警惕,可一旦发生事故,责任认定往往归咎于驾驶员的人为因素,而非系统本身。这种 “便利性陷阱” 是一个悖论,已经反复多次造成问题。
难道,人类司机正在日渐成为自动驾驶技术发展及本质上更安全汽车问世的最大威胁?不得不说,人类确实容易盲目自信。但另一方面,汽车公司们不断塑造的科技创新带领用户一步步将各种科幻场景拉进现实的过程,究竟又有多少研发初衷是出于对 “安全项” 的兜底意识,试图去抵御那些最坏结果出现的概率呢?
这是两个不同角度的问题,答案仍在分头探索中。
一场没有终点的旅程
根据罗复的回忆,我们梳理出这起自驾悲剧的开始部分——3 月 29 日晚 7 时左右,罗复的女儿和两位朋友从武汉驱车 360 多公里赶往安徽池州,参加一场事业编制考试。导航提示,她们将会在当天晚上十一点左右到达。
我们从安徽省高速公路服务中心了解到,3 月 29 日晚上 7 点开始,德上高速枞阳到祁门(自北向南)方向车道因道路养护,有 3 公里长的路段全线封闭,途经此处的车辆需及时关注路况标识提示,经由一个改道口,驶入被临时改为双向行驶的对侧(逆向)车道从而绕过施工路段。
截至发稿,警方尚未公布对于此次事故的调查结果。
目前,关于这场车祸更多的细节,主要来自小米公司在 4 月 1 日中午的声明中回顾的事故发生前后的车辆行驶状态,时间精确到秒:
22 时 27 分 17 秒,车上的 NOA 系统被激活,当时车辆行驶时速为 116km/h。
22 时 44 分 24 秒,NOA 系统向司机发出 “请注意前方有障碍” 的风险提示和减速请求,并启动减速。
22 时 44 分 25 秒,NOA 被司机接管,车辆重新进入 “人驾状态”。之后,女孩打方向盘紧急转向并踩下刹车,虽然制动踏板开度达到 38%,但因处在高速行驶状态,车身已无法安全避开前方的水泥护栏——这一切,发生在 3 秒钟内。
车辆撞上水泥护栏的那一刻,小米 SU7 系统最后可以确认的时速为 97 km/h。
一位供应链人士在看到小米的官方声明后对我们说,没有哪家电池公司敢保证 “在这种车速下,车辆发生碰撞后,车内的动力电池不会起火”。
当晚,女孩男友的手机后台收到了发生事故的消息。罗复在 23 点 15 分得知女儿出事后,从湖北出发,凌晨 2 点 50 分到达了车祸事故发生地所在的安徽省铜陵市,但事发路段的高速公路已经封闭。几个小时后,车辆残骸从高速公路被转至枞阳县藕山镇,罗复赶到那里,目睹了这辆小米 SU7 最后的样子。
他还记得,去年当女儿的男友提出想买一台车当做婚前礼物时,女儿看中了小米 SU7,她在 2022 年就拿到了驾照。
10 月开上新车后,女儿不止一次向妈妈推荐过智驾功能,母女俩还曾一起驾驶这辆车从深圳回武汉。但由于妈妈平时一直开油车,对智驾这种新技术会本能地持保留态度,她甚至明确地劝过女儿不要太相信自动驾驶。大概是怕妈妈担心自己夜间开车不安全,在 3 月 29 日出事前,女儿对这段行程的表述是自己和朋友 “已经在高铁上了”。
关于智驾和事故,小米说了什么
继 4 月 1 日中午首次对外发声后,同日晚间 10 点,小米再度通过官方微博对一些争议环节发表了第二轮回应。小米表示,公司将 “在警方的许可与指导下,全力协助善后事宜,并提供支持与帮助”,并强调截至当晚,尚未接触到事故车辆,因此现阶段无法分析事故时车门是否能够打开并给出准确结论。
此外,小米官方还提及,小米 SU7 标准版有前向防碰撞辅助功能包括碰撞预警 (FCW) 和紧急制动 (AEB) 两个子功能,其中 AEB 功能工作速度在 8-135km/h 之间。“这个功能和行业同配置的 AEB 功能类似,目前不响应锥桶、水马、石头、动物等障碍物。”
据小米汽车官网,SU7 标准版的智驾硬件配置包括 1 颗英伟达 DRIVE Orin 芯片、1 个毫米波雷达、11 个车身摄像头、12 个超声波雷达、电容方向盘,软件采用 VLM 视觉大语言模型,支持高速领航、智能泊车等功能。
因此,SU7 标准版并不搭载激光雷达,智驾是纯视觉方案。国内一家头部激光雷达厂商称,在一项对国内领先的智能汽车品牌的调查中,装有激光雷达的车型相比无激光雷达车型,其 AEB 刹停速度上限有了约 50% 的明显提升。
如果按小米公布的车辆在撞上水泥护栏前的最后时速为 97 km/h 来计算,车辆每秒行进约 26.9 米。考虑到此次事故的场景是夜晚的高速公路,从接管到撞车,留给驾驶员的反应时间已非常有限。
在多数事故场景中,驾驶员几乎没有接管和反应时间。《中国汽车报》曾援引美国国家公路安全管理局和德国全德汽车俱乐部发布的报告称,72% 的自动驾驶事故发生在系统提示后 2 秒内,而驾驶员平均需要 2.3 秒才能完成有效接管。在高速公路场景,这个数值会延长至 2.6 秒。
按照国际汽车工程师学会(SAE, Society of Automotive Engineers)的定义,汽车自动驾驶可分为 L0 至 L5 共六个级别。L3 级以上为自动驾驶,L3 级以下为辅助驾驶。截至目前,包括特斯拉、小米汽车在内,全球所有车企提供的智驾功能都没有达到 L3 级自动驾驶范畴。
“在驾驶车辆过程中,驾驶员务必全程保持注意力集中,保持手握方向盘,时刻关注车辆周围路况,并做好随时接管车辆的准备,切勿依靠智能领航功能来应对突发的紧急情况,否则可能导致严重伤害或死亡。”《小米 SU7 车主手册》里这样写道。
小米创始人、董事长兼 CEO 雷军曾多次公开强调小米汽车的智能驾驶能力处于国内第一梯队,能力上限非常高,并在演示相关功能时尽量做到全程不用人工干预、零接管。今年 2 月,小米 “端到端” 全场景智能驾驶功能全量推送,其亮点 “车位到车位” 功能支持用户上车后开启导航、挂入 D 挡、按下智驾键,然后无需接管就能抵达目的地。
不过雷军也曾提醒用户,小米汽车的智能驾驶只是辅助工具,不能完全代替人来开车。去年 11 月,雷军在一场直播中称:“今天的智能驾驶是辅助驾驶,所以不管使用小米汽车还是其他品牌,都要注意安全驾驶,不要脱手,这是法规要求,安全驾驶跟智能驾驶是并行不悖的。”
安全与智能,真能并行不悖吗?
说人们对自动驾驶的期望很高,恐怕已经是一种保守的说法。它已然是许多汽车爱好者毕生的幻想,被预计将彻底改变道路安全。有人坚信实现 “完美” 的自动驾驶只需数年,多数人则认为还需数十年,但有一点很明确:汽车行业已坚定迈向研发全自动驾驶汽车的道路。
相比十年前特斯拉、Google 等科技公司刚把自动驾驶技术摆到公众面前时,今天的辅助驾驶已经足够聪明。它可以让车绿灯行、红灯停;遇到前车速度太慢,它会主动变道超车;“看见” 突然出现的行人和骑手,它迅速减速避让;甚至在需要观察对向直行车辆、寻找空隙左转的路口,它也能应付自如。人类驾驶员要做的,只是坐在驾驶位上,随时准备在系统失误时接管车辆。
不过,正如我们看到的那样,当爱好者们越来越接近将这一幻想变为现实,它也离现实越远 —— 自动驾驶车辆的可靠性越高,驾驶员的可靠性反而越低。因为驾驶员越信任车辆自主驾驶的能力,在需要接管时其应对表现就越糟糕。
同济大学汽车学院教授朱西产长期关注智驾系统的安全问题。他认为,人在没有分心的状态下,面对突发情况时所需的反应时间大约是 2.5 秒到 3 秒,但在分心或脱手的状态下,至少需要 5 秒到 10 秒才能反应过来。具体到这次小米 SU7 事故,他觉得:“从事故看,(碰撞前)2 秒左右发报警,增加了驾驶员紧张程度,会造成错误的紧急操作而导致严重事故。在时速超过 100 km/h 的情况下,驾驶员的左转向角度达到了 22 度,车肯定会侧滑失控。”
汽车安全领域常用 TTC(碰撞时间,计算车辆与前方障碍物发生碰撞所需的时间)来评估合理的接管时机。如果智驾系统发出接管预警时的 TTC 越长,就意味着驾驶员有更充足的反应时间。根据现在已公开的事故信息,从智驾系统发出接管预警到碰撞发生仅间隔 3 秒左右,且驾驶员是在警觉程度不足的情况下进行接管。在 NOA 功能被开启后,系统曾两次提醒驾驶员不要分心与脱离方向盘。
现在有针对 L3 级自动驾驶的 TTC 国际标准,要求智驾系统从发出预警到驾驶员成功接管应有 10 秒的 TTC 时间。但对于 L2+ 辅助驾驶没有强制性要求,它也不是车企或者行业机构评价一款智驾系统能力的核心指标。
但朱西产教授认为,要在高速场景实现 10 秒的 TTC 时间相当困难,这意味着智驾系统需要提前 10 秒就检测到障碍物并告知驾驶人,十分考验车企的感知能力。假如时速达到 100km/h 以上,智驾系统要提前 300 到 400 米识别到障碍物才能满足要求,目前只有高线束激光雷达能实现 300 米以上的探测距离,普通乘用车一般不会搭载。
“如果要求降到 5 秒,现在的车企凑合能做到,5 秒就是 200 米的探测距离,192 线激光雷达能实现。” 他说。
这一假设的另一个现实挑战,是目前纯视觉智驾方案下的 AEB 对锥桶、水马、石头、动物等障碍物产生响应的不确定性高。当前 AEB 能应对的时速已经来到了 135km/h,新势力车企还开始在 AES 自动紧急避让功能上发力。比如此次事故中的小米 SU7 标准版的 AEB 功能支持 8-135km/h 的速度范围。
近两年,国内电动车产业的销量竞赛异常激烈,所以确实存在有部分车企的个别销售人员,会向有购车意向的用户夸大宣传智驾功能的先进性,对有些功能表述甚至已达到 L3 自动驾驶级别。这类明显违背智驾相关监管法规要求的销售话术,一方面会增加消费者对智驾创新体验的向往,同时也容易造成一种简单错误逻辑:级别越高、越先进的智驾,也意味着越安全。
已购车的用户很可能被误导,在开启辅助驾驶功能后不注意前方路况,疏于及时接管甚至认为不用接管。
为防止车辆因为用户未能及时接管而发生交通事故,车企智驾研发部门主要在智驾产品定义和驾驶行为培训两方面做工作。一位智能驾驶研发工程师告诉我们,车辆上通常会搭载驾驶员注意力监测系统和脱手检测系统。如果驾驶员走神(手不握方向盘、眼睛没看前方),时间久了系统就会自动发出提醒(方式包括语音提示、方向盘震动等);如果驾驶员继续走神,系统就会强制退出智能驾驶模式。不同车企对这些警示功能有着不同的触发阈值。
如果用户购买的是一辆新车,在前期使用智驾功能时,车企一般会要求用户观看智驾功能演示视频并通过考试,以熟悉智驾系统的使用边界。一位长期使用智驾功能的车主说,在后续的用车过程中,一些车企还会引入评分机制,如果用户总是在车辆发出提醒后仍不接管,系统就会扣除相应分数,分数扣除达到上限后,系统会在一定时间内强制用户无法使用智驾相关功能。
4 月 1 日,有用户发现小米汽车 App 开启一项名为 “安全分 Beta” 系统的内测,入口位于 “小米汽车 App > 安全分专区”。在这项测试页面中,小米表示,安全分旨在对用户驾驶车辆的安全性进行评估,通常情况下安全分越高,驾驶安全性越高。
从司机到飞行员,都在面对 “便利性陷阱”
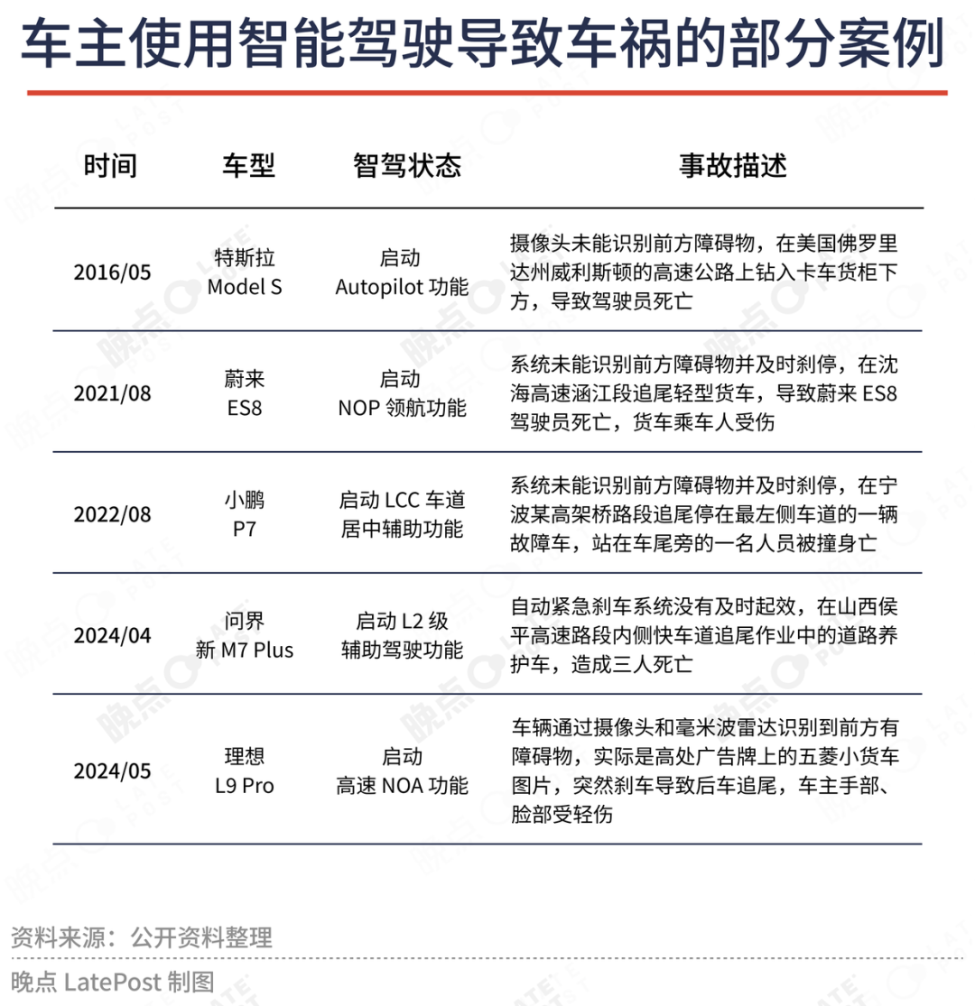
中美两国既是智能辅助驾驶技术研发和应用的核心地区,同时也因智驾功能用户基数庞大,成为智驾事故的主要发生地。公开信息显示,近十年来,特斯拉和国产造车新势力都发生过引发公众关注的智驾事故。
当然,也有一种观点认为,每年燃油车发生的各种车祸事故,从规模上远大于新能源车,但大众已经对前一类事故习以为常,以至于很难构成有传播力的新闻事件,但每每新能源车发生一起事故,就显得格外刺眼。也许,公众并非有意要过度放大新能源车存在的技术安全隐患的严重性。触发舆论迅速发酵的根本原因还在于,当一种新技术被企业广泛应用于日常生活场景的早期,注定具有 “高敏性”——会成为全民监督的对象。
陈度(化名)的车与安徽德上高速涉事车辆属于小米 SU7 同款车,但他庆幸自己平时只在一些速度相对较低的场景下使用过 NOA,所以只因操作不当而出过一些小事故。让陈度印象最深刻的一次,发生在高速切换快速路的匝道上。他以为开启了领航辅助,于是扭头看了眼手机,但与此同时车辆驶向了匝道中央的水泥墩。碰撞瞬间,车机发出刺耳的提示音,他下意识地深踩刹车,及时把车停下。不过后来他也并没有改变激活 NOA 时 “开车看手机” 的习惯。
“开了智驾如果还要全神贯注、随时关注行驶状态,那它(智驾)就没有意义了。” 陈度说。但他也提到,智驾系统应该对车主的操作监管更加严格才对。目前,小米的城市 NOA 需要累计安全智驾里程达到 1000 公里,并完成学习后才能开启,但开启高速 NOA 功能只要通过 “智驾学堂” 学习即可使用。
驾龄八年的小包(化名)当初也是冲着智能化体验,选择了一款带激光雷达的大型增程 SUV。小包曾从北京出发,走 318 国道进藏自驾旅行,全程 2.8 万多公里中有 1 万多公里都在使用智驾。当时他也遇到过一个道路施工场景,和最近这起德上高速车祸遇到的紧急路况很像——也是双车道突然临时改道为 “逆向单车道双向通行”。
当时小包有点打瞌睡没注意到障碍物,但庆幸的是路上的车并不多,车辆智驾系统自动减速并避让开一个施工桩桶。另一次,在距离改道口约 500 米的距离,智驾系统提前从 NOA 降级至 LCC(车道保持),并在屏幕上给出了 “智能驾驶已退出,请接管车辆” 的提醒。经过这些 “历练” 之后,小包一点点建立了对智驾的信任。如今,他每天上下班的路上,除了复杂的汇入汇出会主动接管之外,他基本都会将方向盘放心地交给智驾。
同样是体验了各种智驾的历练,林奕(化名)的态度变化却与小包刚好相反。
2022 年他入手一款 “网红新能源车”,该车的驾驶员监督系统不严格,手离开方向盘 30 秒左右,再动一下方向盘或者按一下方向盘上的滚轮即可。林奕在北京的中关村地区上班,每天上下班都要开车经过五环。出于对新技术的好奇,一开始他在各种场景下的智驾功能都体验了一遍——车多的时候、车少的时候、堵车的时候、赶时间和上下班的情况。
但随着使用智驾遇到的各种问题不断变多,让他不断降低对智驾的信任。比如,堵车时用定速巡航跟车,系统也会突然刹车,再次给后车造成不必要的追尾风险;另外,正常车道行驶时稍微压线,但后方有车速很快车辆时,为躲避后方快车,系统会自动转动方向盘强制回正。最初一段时间,这些系统给出的操控动作,会很出乎林奕的驾驶经验,慢慢让他失去了对智驾的信任。现在,林奕后来只会在加班之后的环路上使用智驾——目的是容许自己稍微的放松一下。
自动驾驶是整个汽车行业的终极目标。它的普及关乎用户体验——将人们从扶着方向盘、踩着电门或刹车解放出来;也关乎交通安全——机器不会酒驾、犯困或者分神。
马斯克一再用数据论证,尽管时有事故发生,但开着 FSD 降低了整体的风险。激进的技术进步主义者,硅谷投资人马克·安德森甚至说过,随着自动驾驶的进步,人类自己开车将变成类似公共场合抽烟的不道德行为。
民用航空已经过自动驾驶的安全改造。今天,大概坐 120 万次飞机才有概率遇上 1 次事故,而致命航空事故的概率大约是 1100 万分之一。而致命车祸的概率大约是 5000 分之一。
即便如此,当飞航系统无法正常运行或飞行中突发意外,飞行员被迫转为手动操控飞机时,也经常产生误操作。
2009 年 5 月,法航 447 航班飞机机身外部测量飞行速度的小圆管因为低温损坏,飞控系统无法知道飞行速度,随即关闭自动驾驶系统,切换到手动控制。慌乱中,法航飞行员没能纠正非常基本的飞行失速问题,导致 216 名乘客和 12 名机组人员扎进了大西洋。
长期调查这起事故的前飞行员威廉·兰格维斯切认为,事故就是飞行员 “实际飞行” 太少的后果,“机长在事故发生前六个月飞行了 346 个小时,但他只在起飞和降落时控制飞机,实际只飞了 4 小时”。
飞机自动驾驶主要用于万米高度的巡航,很难撞上别的东西。飞机飞行员的挑选标准也远远高于拿个驾照开车。汽车行驶环境更复杂,人也更容易分心。随着辅助驾驶技术逐渐完善,人在驾车中会更容易放松警惕,但出了事故,责任又全归于人。这就是自动驾驶进化过程中的悖论。
人类生理性厌恶重复、机械的驾驶,商业力量会破除万难,推动汽车辅助驾驶技术,最终实现完全的自动驾驶,几十起甚至几百起事故不会阻止它的进程。但在到达终点前,减少代价的努力,同样不可少。
张家豪、李梓楠对本文亦有贡献。
题图来源:《完美风暴》- FIN -





什么是单票配资
海量资讯、精准解读,尽在新浪财经APP
文章为作者独立观点,不代表富牛证券_最大的配资公司_最好的股票配资观点